Notre numéro d’avril est maintenant sorti! – Blog de méthodes

Ce problème Contient les dernières méthodes d’écologie et d’évolution. Lisez pour découvrir les articles en vedette de ce mois-ci et l’article derrière notre couverture!
En vedette
L’erreur de l’imputation unique pour les bases de données de traits: utilisez à la place une imputation multiple
Les dernières années ont vu la publication de nombreuses nouvelles bases de données de traits. Cependant, les bases de données de trait ont généralement de nombreuses données manquantes. Les biologistes ont développé plusieurs méthodes pour imputer des valeurs manquantes, permettant d’utiliser des procédures statistiques ordinaires dans les analyses et l’utilisation de seuls cas complets, avec une perte de puissance et de précision concomitantes, peuvent être évités. Souvent, les biologistes utilisent la simulation pour tester de nouvelles méthodes en supprimant les valeurs d’un ensemble de données et en enregistrant la façon dont les valeurs imputées correspondent aux valeurs supprimées connues. Ici, Blomberg et Todorov soutiennent qu’il s’agit d’une mauvaise mesure de la force d’une méthode d’imputation. Ils décrivent également l’importance et la logique de la procédure statistique de l’imputation multiple, ce qui nécessite que les imputations n’aient pas besoin d’être des estimations précises ou précises des données manquantes.
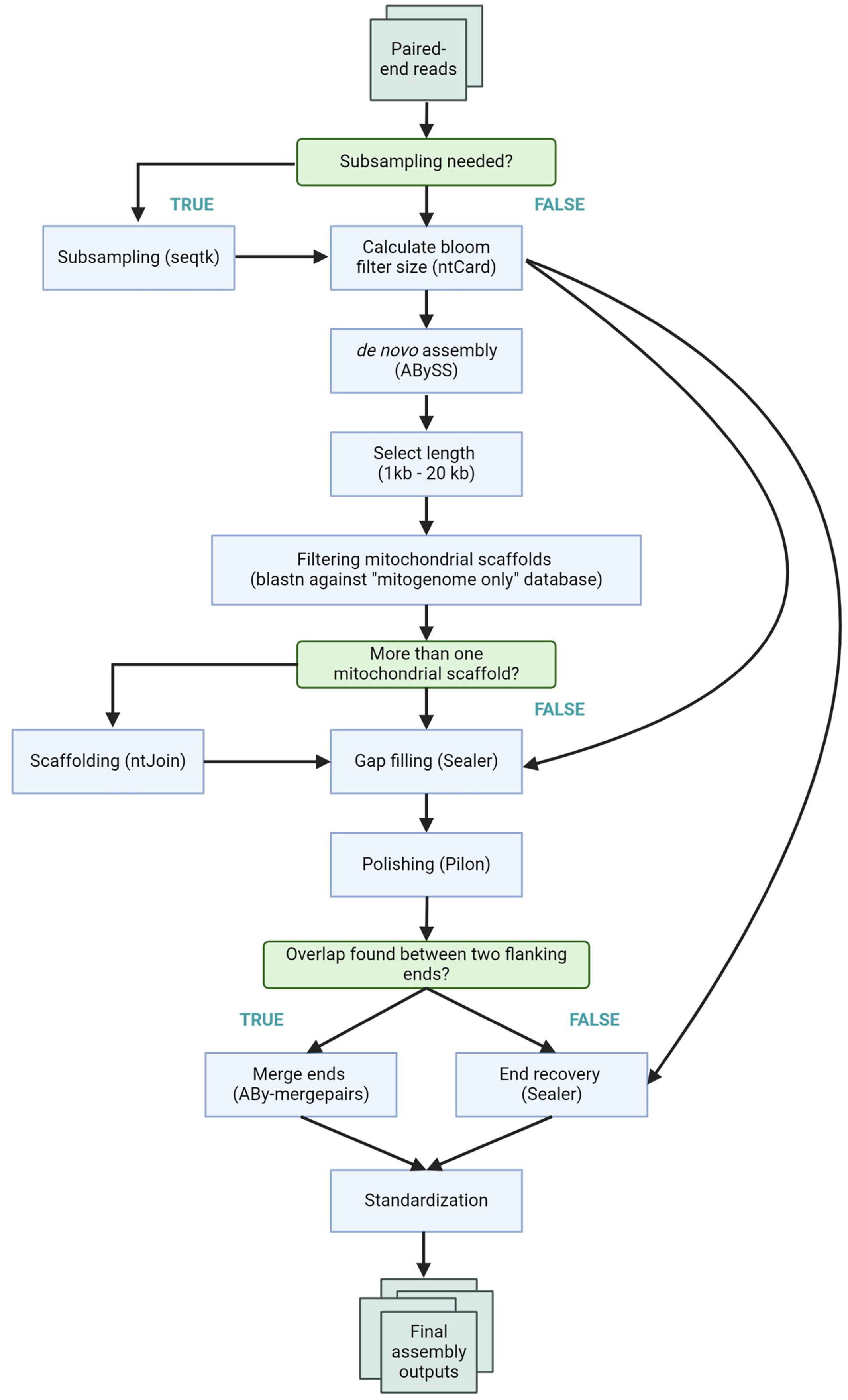
MTGRASP: Assemblage et standardisation du génome mitochondrial de qualité référence rationalisée pour améliorer les ressources de mitogénome métazoaires
Les séquences de mitogénome accessibles de haute qualité sont cruciales pour la génomique comparative, les constructions phylogénétiques et les applications de l’ADN environnemental (EDNA). Dans leur article, Lopez et al. Présentez le pipeline d’assemblage et de standardisation de qualité de référence du génome mitochondrial (MTGRASP), une utilité d’assemblage de mitogénome rationalisée et à haut débit. MTGRASP permet un traitement rationalisé à partir de l’assemblage de novo des lectures courtes à la circularisation et à la normalisation des mitogénomes. Sa fonction de normalisation peut également être utilisée comme outil autonome pour traiter les mitogénomes existants, y compris ceux déposés dans les archives publiques. En tant que logiciel open source pour l’assemblage complet et standardisé de mitogenome, MTGRASP est un outil efficace pour faciliter les études EDNA entre autres applications.

Chips innovantes pour la culture des coraux: flexibilité améliorée et applications expérimentales
Depuis le rapport de la plate-forme Coral-on-A-Chip en 2016 par Shapiro et al., Des modifications des puces microfluidiques corail ont été signalées à diverses fins expérimentales. Ici, Chuang et al. Présentez deux nouvelles puces de corail qui permettent à long terme (plus d’un mois) de cultiver des coraux stables en laboratoire sans maintenance laborieuse. Les auteurs ont mené des expériences sur les réponses coralliennes aux stress environnementaux, illustrées à l’aide de plusieurs facteurs physiques, chimiques et biologiques. Les résultats de cette étude offrent un fort soutien à l’applicabilité de leur système millifluidique en tant que plate-forme alternative pour la recherche sur les coraux. Le système miniaturisé présenté ici étend considérablement l’applicabilité des puces de culture de corail existantes et fournit une plate-forme pratique, rentable et respectueuse de l’environnement pour les futures études de corail.

La rareté des mutations et l’inflation des tailles de population efficaces bactériennes
Les mutations sont courantes dans les modèles mathématiques de génétique des populations, et les moyens de les modéliser varient en fonction des hypothèses de leur fréquence et de leur échelle de temps sur laquelle ils se produisent. En examinant les taux de mutation et la taille efficace des populations à travers l’arbre de vie, Borges démontre que le modèle de mutation limite (BM) reste valable pour la plupart des espèces mais s’écarte de manière significative dans les bactéries. Les analyses révèle en outre que le modèle BM a tendance à surestimer la taille efficace de la population, en particulier chez les bactéries. Ils traitent de ces biais en proposant un estimateur bayésien pour la taille de la population qui explique les mutations récurrentes. Ils présentent en outre une étude de cas montrant que le modèle BM exagère l’intensité des contraintes sélectives agissant sur les trois positions de codon de la bactérie Pseudomonas fluorescens. Cette étude met l’accent sur l’importance de considérer les mutations récurrentes chez des espèces très diverses pour une inférence de génétique précise de la population.
La classification des espèces d’arbres d’analyse comparative à partir de données de balayage laser à sensations proximalement détectées: introduction de l’ensemble de données for – espèces20K
Cette étude, répondant à la nécessité de classificateurs de référence des espèces d’arbres individuels, fait partie d’un effort plus large pour automatiser la caractérisation des écosystèmes forestiers à l’aide de données de balayage laser proximal. Puliti et al. compilé l’ensemble de données de référence pour les espèces pour l’espèce20K, composé de nuages de points d’arborescence individuels capturés à l’aide de données de balayage laser à sensations proximalement à partir de la balayage laser terrestre (TLS), mobile (MLS) et de drone (ULS). Ils établissent également une base de référence en comparant les modèles DL de pointe actuels, soulignant l’importance de se déplacer vers des modèles de plate-forme et de capteur. L’ensemble de données pour les espèces 20K sert de base cruciale pour les efforts futurs pour classer avec précision et cartographier les espèces d’arbres à diverses échelles en utilisant la technologie de balayage laser.

Lier la pertinence relative à la probabilité d’occurrence dans les modèles de distribution des espèces de présence uniquement: implications pour les projections de changement global
Ici, les auteurs testent comment la fonction utilisée pour convertir l’adéquation relative en probabilité d’occurrence dans les modèles de distribution d’espèces uniquement en présence peut affecter les prédictions de l’ampleur et de l’emplacement du changement de biodiversité. They use a back-casting analysis to compare how well different functional forms for translating relative suitability to probability of occurrence recapture observed changes in probability of occurrence for 354 North American bird species between 2019 and 1981. They then explore how the choice of these different functional response curves may bias our expectations of biodiversity responses to climate change, and then finally, they explore what steps we can take to minimize these biases.
Image de couverture

Les premiers stades de la vie de la plupart des poissons marins côtiers ont en effet lieu dans l’océan ouvert avant que les larves ou les juvéniles ne commencent à s’orientation vers la côte pour s’installer après une moyenne de 30 jours (min-max: 4 à 467 jours). Ce stade hautement dispersif (jusqu’à des milliers de kilomètres) par rapport aux mouvements à petite échelle par des adultes (généralement moins de dix mètres) assure le rôle crucial du maintien du flux génétique entre les populations éloignées qui notamment les motifs biogéographiques actuels de la forme radicale. Le potentiel de dispersion conféré par les courants océaniques est encore renforcé par des capacités d’orientation incroyables associées à des compétences de natation exceptionnelles comme l’a démontré Ruiz et al. avec leur nouveau système pour quantifier précisément ces comportements à l’état sauvage. Ce mandala donne un bref aperçu des grands taxonomiques (22 sur> 300 espèces) et de la diversité morphologique des poissons pendant ou peu de temps après la métamorphose échantillonnée dans deux océans différents. Peu de temps après la capture, Ruiz et al. a publié des individus de stade de peuplement de certaines de ces espèces pour les suivre tout en plongeant équipé d’un enregistreur à haute fréquence et d’un débitmètre pour l’enregistrement en position 3D. Voici les noms d’espèces représentées, appartenant à 15 familles différentes, par colonnes (de haut en bas de gauche à droite): Bryx Dunceri (Guadeloupe), Petrosirtes Mitratus (Maldives), Parapercis hexophtalma (Maldives), Joues abdefduf (Maldives), Chaetodon striatus (Guadeloupe), Enquête Cirrhilabrus (Maldives), Pomacentrique pavo (Maldives), Scarus rubroviolaceus (Maldives), Jardinier Web (Maldives), Pauluteres Prial (Maldives), Conger (Mer Méditerranée), Bothus ocellatus (Guadeloupe), Pré-apterygius abel (Maldives), Plumeri. (Guadeloupe), Acanthostracion quadricornis (Guadeloupe), Ophichthus cylindroideus (Guadeloupe), Macropharyngodon bipartitus (Maldives), Monacanthus ciliatus (Guadeloupe), Chromis viridis (Maldives), Stegastes bipartite (Guadeloupe), Halichoeres leucoxanthus (Maldives), Cantage tacheté (Guadeloupe). Certains poissons viennent également avec leurs parasites tels que les polypes cnidariens (Larsonia / Hydrichthys sp.) sur Chaetodon striatus ou des crustacés de sang (Caligus sp.) sur Cantage tacheté
Lire l’article ici.
